williamhill英国威廉希尔官网_始于英国国际品牌
招生代码
12668
学校首页
设为首页
加入收藏
人文与教育学院
首页
学院概况
学院简介
组织架构
领导分工
师资团队
客座教授
学院新闻
党建工作
教学管理
人才培养
专业设置
英国威廉希尔公司网站
科研项目
学术交流
评建专栏
团学工作
招生就业
师生风采
教师风采
学生风采
专升本
学生作品
相关栏目
院系热点
首页
»
评建专栏
»
正文
»
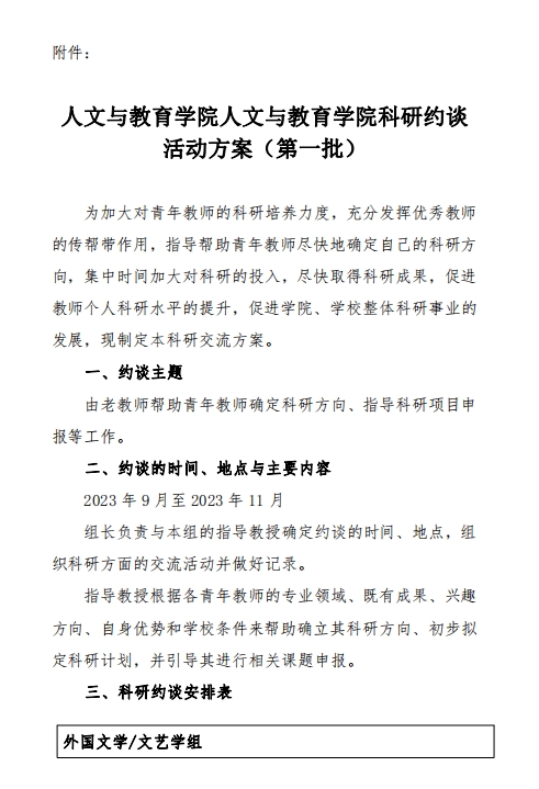
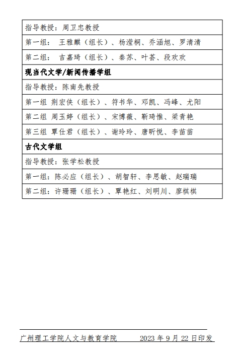
人文与教育学院关于印发《科研约谈活动方案》的通知
发布时间:2023年09月22日
字体大小:
小
中
大
版权所有:williamhill英国威廉希尔官网_始于英国国际品牌 地址:7号综合楼419、424、427
电话:020-87478447 020-87477679